要是高考报名时填错了信息,那后果或许会相当严重。每一年都存在考生因为注册出现失误、选科出现错误或者缴费产生问题,最终没办法正常去参加考试。下面这六个关键的环节,你必定得仔细去核对。
注册环节千万别马虎
考生注册所用的手机号码,以及那身份证号码,一经提交便再也难以更改了。好多考生觉得注册仅仅是个简便步骤,随意填写便可,结果后续打算修改时却发觉系统根本不予以准许。去年度,在北京有考生由于注册之际输错身份证号,致使整个报名流程宣告作废,只能等候下一年度。
这是你登录系统的唯一凭证,是注册密码,千万别设成生日这种简单组合,建议采用大小写字母加数字的格式,像“Gk2026@bm”这样,把它写在本子上,放在家里安全的地方,别告诉任何人这个密码,包括同学和朋友,因为后续填充志愿还要用同一个密码。
基本信息填错后患无穷
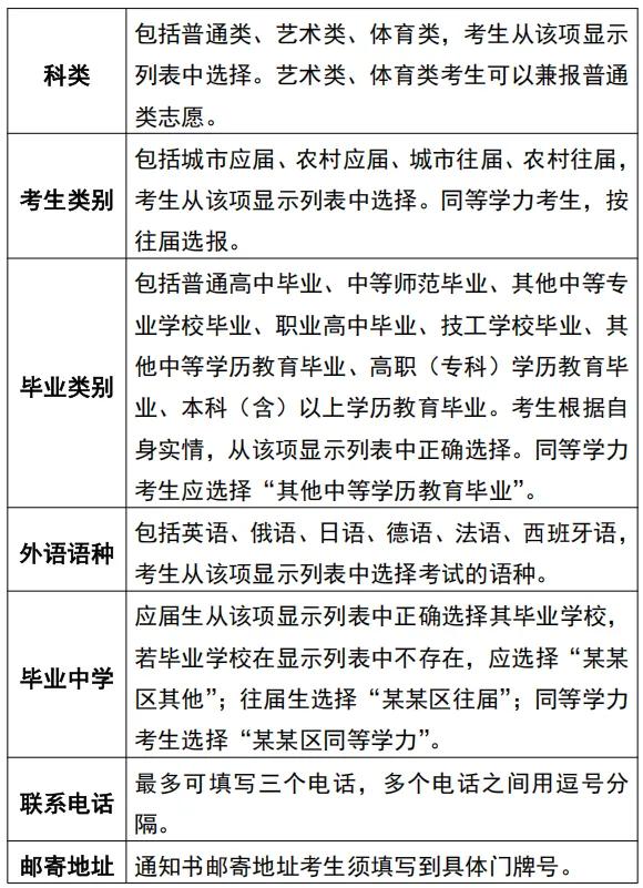
报考区域的选定,直接决定了你于何处参与考试,又在何地进行体检。每一个报考地区所发布的报名公告不尽相同,其中详细说明了现场确认的具体时间,体检医院的相关情况,以及考点的具体安排等关键信息。举例而言,上海浦东新区与徐汇区的报名时间,或许会相差了好些天,倘若考区选错,将会致使你徒然多跑许多冤枉路程。
带有星号的栏目,全部都得填写,一个都不许空着。家庭住址需填写能够收到快递的地址,原因在于录取通知书会邮寄到该地址。联系电话要填写随时可以接通的号码,最好填写父母的手机,千万别填写自己的校园卡号码,毕竟暑假期间校园卡有可能已经被注销了。
选考信息要反复核对三遍
于物理、化学、生物、历史、地理、政治六个科目内里选取三科,一旦确定便不可更改。去年浙江有一位考生原本打算选取物理、化学、生物,然而手滑选成了物理和化学、生物之外的政治学科,待发觉之时已然过了修改限期。高考之际面对未曾学过的科目内容,只能呈上白卷。
选科这一行为直接决定了你能够报考的那些大学专业,举例来说,倘若你想要学医,那么必须选择生物,要是想学计算机,最好是选择物理,在此建议你去对照目标大学去年所发布的招生简章,以此来确认自己所选的科目是符合相应要求的,要是你并不确定,那么可以去询问班主任或者已经进入大学就读的学长学姐,因为他们是最具相关经验的。
简历和特殊信息要真实准确
小学阶段的学校名称以及起止时间,初中阶段的学校名称以及起止时间,高中阶段的学校名称以及起止时间,都得写得明明白白。转学经历需要填在“其他经历”那一栏,可千万别遗漏掉。去年,在广东有一位考生,隐瞒了转学经历,结果呢,在政审的时候,被查出来信息不属实,直接就被取消了录取资格。诚实地填写,比隐瞒要好上许多。
参加舞蹈类或表演类报考的考生,要在10月24日9点至25日17点这样一个仅有两天的特定时间范围内,把将用于表演的伴奏音乐进行上传。这个时间范围是固定的,一旦错过就无法再有机会了。所上传的音乐格式必须是MP3格式,上传完成之后一定要进行试听操作,以此来确认所上传的音乐不存在杂音或者卡顿等问题。曾经有一位考生,其所上传的音乐文件出现了损坏情况,然而该考生自己却没有进行试听,导致在正式考试的时候音乐无法播放出来,最终只好选择清唱来完成考试。
信息确认和缴费要果断
由系统在保存信息之后进行跳转,跳转至确认页面,于该页面时,需对每一项内容逐行予以核对。切莫嫌麻烦,观看一遍此事所耗费时间不会超过十分钟,然而却可避免出现大麻烦。一旦发现存在错误,即刻返回进行修改,之后再度保存并再度确认,直至完全正确方可罢休。在确认无误之后,便要尽快去缴费。
存在着两种缴费方式,一种是通过银行网银进行缴费,另一种是扫码缴费。扫码缴费这种方式相对更为便利,然而需要留意的是,在支付成功之后,倘若系统并未更新状态,不要急于再次进行支付。首先等待五分钟,接着重新登录查看情况。要是依旧没有更新,需妥善保存好支付凭证的截图,随后联系招生办进行处理。千万不要重复缴费,因为退费流程是非常麻烦的。
现场确认前要搞定所有手续
只有支付成功方可前往现场进行确认,现场一概不收取现金。现场确认的时间在每个区是有所不同的,举例来说,北京海淀区有可能是11月10日至12日,朝阳区有可能是11月13日至15日。你需要预先看好自身考区的安排,设定一个闹钟来提醒自己。
倘若完成了现场确认之后,因个人方面的缘由并非去参加考试,那么所交的钱是不会退还的。因而在报名之前务必要思索清楚,究竟是不是切实准备投身于高考。要是确实决意不考了,那么就在缴费之前予以放弃,如此还能够省下来这笔钱。一旦交了费并且又完成了确认,钱便无法退回来了。
对于高考报名系统而言,你认为究竟是哪一个环节极易出现失误呢,是选科这个行为,还是实施缴费这个动作呢?欢迎于评论区域去分享你所拥有的经验,并且也千万不要忘记去点赞,还要进行转发,将其发送给身旁的考生以及家长,以此来助力他们减少走弯路的情况发生。






