每一年高考季的时候,加分政策紧密牵动了无数考生的心,还有家长们的心。在2026年的时候,高考报名马上就要发动开启了,知悉掌握安徽省高考加分项目的具体所说内容,以及办理流程,或许直接就关联到了你能不能顺顺利利地获取到这贵重宝贵的5到20分。
线上办理流程
在线申请启动
首先,申请人要登录安徽政务服务网;而后,在网站首页寻觅高考加分申请入口;接着,点击在线办理;随后,依据页面提示填写考生基本信息,像姓名、身份证号、所在学校、加分项目类型等;之后,于提交后系统会自动生成申请编号,以此方便后续查询进度。
递交请求并不代表一切顺利无虞,职员会于后台接收到申请资讯,依据考生所填的院校情况,立刻通告学生所在院校的相关负责人,院校收到通知之后,会安排专门教师联络考生或者家长,告知后续所需准备的详尽物品以及运作流程。
学校初审关键
学校通知传达给学生后,学生要在规定时间去到高考报名点,去完成报名的相关手续。报名之际,一定要带上像是烈士证明、侨眷证明、获奖证书等这种加分项目所需的原始证明材料,然后在报名点由工作人员进行现场的初审。
在初审通过以后,工作人员会把相关证明材料进行拍照,然后上传至高考报名系统。这些材料下来会历经教育主管部门的复审,在确认没有错误之后进行汇总公示。省教育招生考试院还会安排专家开展复审复测,再度公示最终结果,最后依照最新加分政策为考生开展赋分。
线下办理流程
书面申请提交
倘若你对网络操作并不为熟悉,那么完全能够去选择线下办理。身为申请人的你,需要首先向就读的学生所在学校递交书面申请,要将加分项目的类型以及个人的基本情况清晰写明。当学校收到了申请之后,便会安排指派那些熟悉政策的老师去与考生进行对接。
承担职责的老师会引导考生依照当年的加分政策文件,一项一项地筹备加分佐证的具体材料。打个比方,要是申请烈士子女加分,那就得准备好烈士证明书以及亲属关系的证明;要是申请少数民族加分,那就得备好户口本和民族成分的证明之类的东西。
现场审核确认
准备好了材料之后,考生要于高考报名点去完成现场报名,报名那里的工作人员会针对所有材料开展初审,在确认了原件跟复印件相一致以后,进行拍照并上传至高考报名系统,这一步是相当关键的,任何材料出现缺少就会对后续审核造成影响。
紧接着,教育主管相关部门会依照既定程序去开展复审工作,随后把经由复审通过后所产生的名单进行集中汇总,进而予以公示。在此之后,省教育招生考试院会进一步展开更为严格化的复审以及复测工作,之后再次将最终结果予以公示呈现。当这一系列繁复流程全部结束完毕之后,那些符合相关条件的考生们的高考总分才会在此原本基础之上加上与之相对应的政策规定分值。
加分项目详情
全国性加分项目
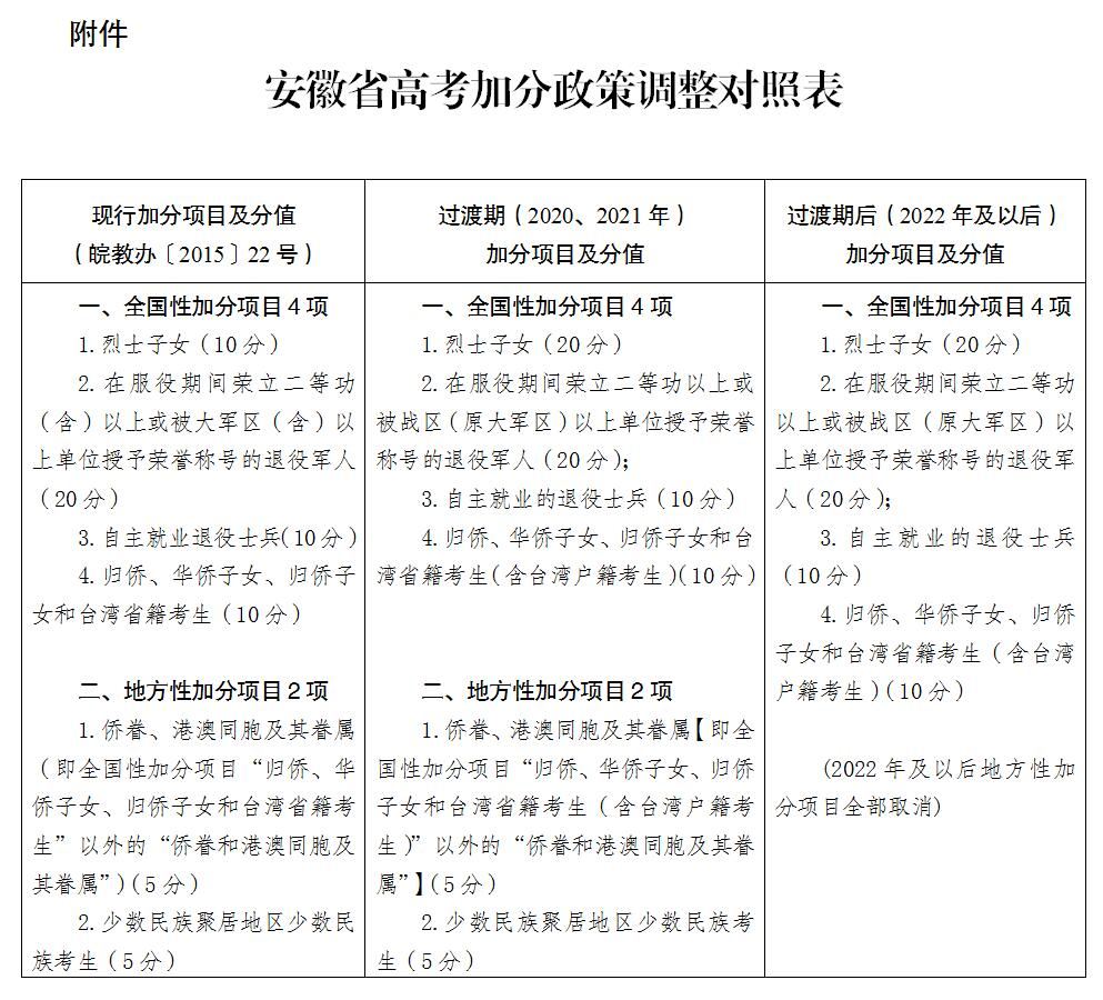
2018年,安徽省所执行的全国性加分项目,总计有四项。对于烈士子女考生而言,其在高考总分上能够加10分。归侨、华侨子女以及归侨子女,还有台岛省籍考生,同样也是加10分。自主就业的退役士兵考生,可加10分。而那些在服役期间荣立二等功以上,或者被大军区以上单位授予荣誉称号的退役军人,是加20分。
全国范围内通用的这些加分项目,其适用范围是最为广泛的。申请的时候,需要提供像烈士证明书、归侨证明、退役证、立功受奖证书这类相应的官方证明文件,材料务必真实有效,一旦被发现造假就会取消当年高考资格。
地方性加分项目
存在于安徽省的地方性的具有加分性质的项目计有两项,侨眷以及港澳同胞及其眷属,能够于高考的总分之上加上5分,少数民族聚居地区的少数民族考生,同样是加5分,关于其享受加分政策的少数民族聚居地区的名单,于《安徽省调整和规范高考加分工作实施方案》里有着详细的罗列。
高校招生录取中,安徽省内高校录取适用地方性加分,报考省外院校则可能不被认可这一情况,考生于填报志愿之际,要去了解目标院校录取规则,合理评估自身竞争优势,以防因信息不对称而错失录取机会。
特殊加分情形
休学复读生加分
对应届考生而言,若因疾病或者其他特殊状况,于高中阶段办理休学手续之后复学,得格外着重留意。要是彼等在二零一五年一月一日以前,于高级中等教育阶段获取了体育特长生、中学生学科奥林匹克竞赛、科技类竞赛、思想政治品德有突出事迹等这般的加分项目,那依旧具备加分资格呢,其分值是五分。
这些加分项目具体要求于《安徽省调整和规范高考加分工作实施方案》当中有着明确规定,考生要提供获奖证书原件和相关证明文件,经过学校初审,以及教育主管部门复审确认之后,方可获得加分资格。
退役军人子女优待
那些身为烈士、因公牺牲军人、病故军人的子女以及兄弟姐妹的人,当他们应征服现役的时候,会享受到优先被批准的相关政策。此项政策所依据的乃是《军人抚恤优待条例》第三十六条以及《烈士褒扬条例》第十九条。只要其本人出于自愿前来应征,并且符合相应条件,便能够在同等状况下被优先批准服现役。
这个优待政策归属于常态化进行事项范畴当中,随时能够去申请办理。那些符合条件的申请人得要提供相关证明文件,像烈士证明书,因公牺牲证明书,病故证明书以及亲属关系证明等等,朝着当地征兵办公室去提出申请。
材料准备要点
证明材料清单
高考加分之时,申请之际证明材料尤为重点,烈士子女得要提供烈士证明书以及户口本,归侨子女需给出归侨证明还有亲属关系证明,少数民族考生应准备户口本和民族成分证明,而且所有材料都必须携带原件与复印件,留复印件用于备查。
倘若要参与获奖加分项目,那就得提供获奖证书原件,而证书上面所标注的姓名,必须得跟身份证上的保持一致。假设证书不慎丢失了的话,那就得向发证的单位去申请补办或者开具相应的证明。并且,所有一应材料都得在规定的时间之内提交上去,一旦逾期了,便不会再予以受理。
材料审核流程
材料被提交之后,报名点的工作人员会开展初审的工作,主要所作所为是检查材料的完整性以及真实性。初审通过以后,材料会被拍照随后上传至高考报名系统,进而进入复审这一环节。复审是由教育主管部门去组织专家来进行的,重点在于审核材料的合法性以及有效性。
复审得以通过之后,考生的名单将会于各级教育部门的网站开展公示,从而接受社会的监督。在公示的这一期间要是存在异议,教育部门便会组织进行重新核查。最终通过的那些考生才能够于高考里获取加分,加分的分值会在成绩单之上单独予以显示。
注意事项提醒
时间节点把握
高考加分申请存在着极为严格的时间限定,一旦错过截止日期便不能够进行补办了。考生务必要紧密留意学校以及教育部门所发布的通知,依照规定时间完成网上申请或者到线下进行提交。报名点所开展的初审也是有着时间方面要求的,建议预先准备好相关材料,防止出现临时抱佛脚的状况。
公示的这段时期可要集中精力紧密留意关系着相应信息,一旦察觉名单存在错误或者有所遗漏,那就得在规定的那个时间朝着教育部门去进行反映,公示完毕之后再去提出异议,将会不被受理,径直影响加分资格的认定。
诚信申请原则
和教育公平相关的高考加分,得始终秉持诚信申请的原则,所有用来证明的材料都得是真实且有效的,严禁去伪造亦或是变造甚至冒用他人的材料,教育部门会跟公安、民政、侨办以及其他部门进行联网核查要是一旦发觉造假就会取消当年高考各个科目的成绩并且还会记录进个人诚信档案。
情节严重的情形之下,有可能面临停考一到三年的处罚,甚至会被追究法律方面的责任。考生以及家长必须要予以重视,不要因为想要加分就冒险行事,诚信相比分数而言更加重要。
看完这些具备加分作用的政策,以及办理的流程之后,你是不是清晰自己或者身边的人契合哪一项能够加分的条件呢?欢迎在评论的区域分享你申请的经历,或者提出疑问,点赞并且转发,让更多位考生看到这份具有实用性的指南。



